ChatGPTに「調べるだけでなく、実際の作業までお願いできたら便利なのに…」と思ったことはありませんか?そんな声に応えるように登場したのが 「エージェントモード」 です。
エージェントモードでは何ができるの?
エージェントモードの使い方が知りたい
この記事を読むことで、上記のような疑問やニーズが解決します。
エージェントモードを使うと、ChatGPTがあなたの代わりにWebサイトを開いて情報を集めたり、スプレッドシートを作ったり、条件に合わせて比較検討をしてくれたりします。まるで“オンライン作業を任せられるアシスタント”が1人増えるイメージです。
こんにちは、シントビ管理人のなかむーです。
エージェントモードは難しい設定は不要で、やりたいことを伝えるだけ。日常のちょっとした作業でもすぐに効果を実感できるでしょう。
今回も文系目線でわかりやすく解説していきます。
この記事を読むことで以下のことがわかります。
- エージェントモードの概要、できること
- エージェントモードの使い方
- エージェントモードの活用シーンや注意点
今日からあなたも、ChatGPTにもっと“作業”を任せられるようになるでしょう。ぜひ参考にしてください。
ChatGPTのエージェントモードとは?

ChatGPTのエージェントモードは、2025年7月17日にリリースされた新機能です。まずは概要を押さえましょう。
ちなみに「エージェント」は代理人という意味です。
エージェントモードでできることのイメージ
エージェントモードは、あなたの指示に合わせてブラウザを操作し、必要な情報を集めたり整理したりしてくれます。旅行先の候補を比較したり、料金プランの違いをまとめたり、スプレッドシートに一覧表を作るなど、これまで自分で「検索→整理→まとめ」を行っていた作業を肩代わりしてくれるイメージです。
特別な設定や専門知識は不要で、普段どおりの言葉で依頼するだけで使い始められます。
使えるプランと動作環境
エージェントモードを使えるのは、Plus / Pro / Business / Enterprise のユーザーです。
ブラウザ版、PCアプリ版、スマホアプリ版のChatGPTを利用している方であれば、特別なインストールは必要なく、すぐに使い始められます。
無料版ユーザーは利用できません。
ちなみにPlusユーザーの場合、利用回数は月40回までです。
通常のチャットとの違い
通常のチャットは「質問に回答する」ことが中心ですが、エージェントモードは「タスクを代わりに実行する」点が大きく異なります。
たとえば、
- 通常チャット:情報の検索結果を“文章で解説”
- エージェント:実際にウェブサイトを辿り“比較表やリストとしてまとめる”
というように、作業の一部を自動化してくれるため、自分で手を動かす量が大きく減ります。検索モードやDeep Researchとは役割が違い、「具体的な作業を任せたいとき」に最も力を発揮するモードです。
エージェントモードおすすめの活用シーン【初心者向け】

エージェントモードは難しい操作が不要なうえ、日常のちょっとした作業を効率化するだけでも大きなメリットを感じられます。ここでは、特に初心者でもすぐに成果を体感しやすい活用シーンを紹介します。
「まず何から試そう?」という方は、以下の例から気になるものを1つ選んで試してみてください。
旅行・お出かけの計画をまるごと任せる
旅行の候補地探しや、日程に合わせたスケジュール案づくりは意外と手間がかかります。エージェントモードなら、条件(予算・日数・行きたい場所・出発地など)を伝えるだけで、公式サイトを確認しながら候補を整理し、モデルプランとしてまとめてくれます。
「◯月◯日〜◯日の2泊3日で、関西方面に行きたい」などざっくりした依頼でも動いてくれるため、初めての利用にも最適です。
家計や仕事のタスク整理・スプレッドシート作成
家計簿のテンプレート作成、固定費の洗い出し、月次の支出をまとめた表など、Excelやスプレッドシートの「叩き台づくり」を任せるのも便利です。
自分で一から表を作る必要がなくなり、必要に応じて「この列を追加して」「この順番に並べ替えて」など細かい調整だけを行えばOK。仕事のToDoリストや案件管理表など、ビジネスにも応用できます。
情報収集と比較検討を効率化する
電気・ガス・スマホなどの料金プラン、通信キャリアの料金比較など、複数のページを見比べる作業は時間がかかりがちです。
エージェントモードは各社の情報を集め、料金・特徴・注意点などを比較表としてまとめてくれます。「自分で調べると疲れてしまう…」というタイプの作業こそ、任せる価値を大きく感じられるシーンです。
キャリア・転職まわりの情報整理に使う
未経験からIT職やWeb系職種を目指す人にとって、「どんなスキルが必要?」「どんな企業がある?」といった情報整理は負担になりがちです。
エージェントモードなら、職種ごとの必要スキル、学習ロードマップ、求人の特徴などを収集し、一覧表としてまとめてくれます。転職活動の“準備段階”を効率化できるため、学習モードとの併用もおすすめです。
要は、インターネットでやる面倒な作業はまるっと任せられるわけです。
エージェントモードの具体的な使い方

それではエージェントモードの具体的な使い方を解説します。後半には、エージェントモードを使う際のコツも紹介しますのでご覧ください。
エージェントモードの使い方
エージェントモードを使うには、チャット欄の横に表示される「+」をクリック。メニューの中から「エージェントモード」を選択します。

チャット欄に「エージェント」と青字で表示されました。続いてプロンプトを入力します。
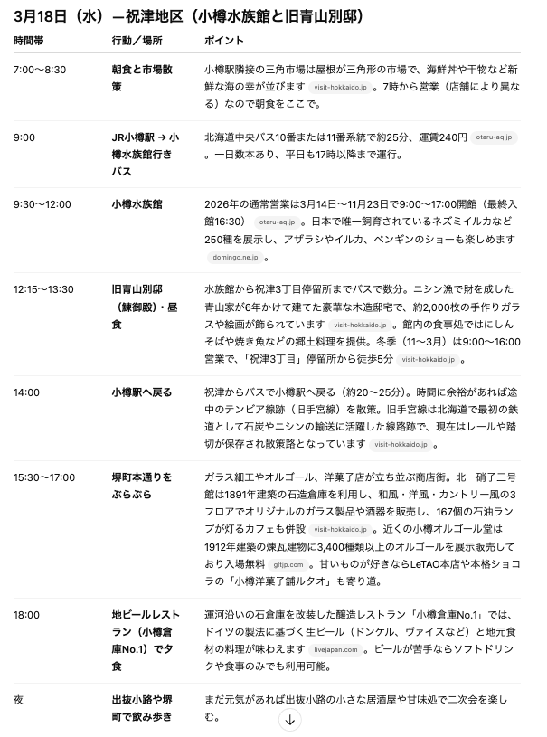
3月17日〜20日に小樽にいきます。3月17日の昼に千歳空港に到着し、3月20日の夕方に千歳空港から帰る予定です。旅行計画を立ててください。美味しいご飯を食べたり、景色や歴史的な建物などを見たいです。車は運転したくありません。またアクティビティもするつもりはありません。

今回は人数や、年齢層、子どもの有無などは入れませんでした。一緒に行く人がいる、一人旅などではそれらの情報も入れると良いでしょう。
指示を送信するとエージェントがWebページを操作して情報を収集をし始めます。

追加の指示がある場合には、チャット欄から指示を出せます。
途中の動きがわかりやすいように、動画も掲載しておきますのでよかったらご確認ください。
出力結果が出ました。一部を掲載します。



このように詳細に計画立てをしてくれました。始めていくような旅行先でもイメージがつきますね。
あえて西暦を入れませんでしたが、きちんと次の3月(2026年)の日程で出してくれました。
この出力を得るためにかかった時間は約14分です。少し長い気はしますが、自分で情報収集したら、数時間はかかる作業ですから、大幅な時間短縮になっているのは間違いありませんね。
例えば誰かと旅行計画を立てる時に、“エージェントにサンプルの計画立てを任せて、その間に楽しくお茶をする”なんてシーンが今後増えるかもしれませんね。
参照先のWebサイトが英語サイトなのが気になりますが……
エージェントモードを使いこなすコツ
エージェントモードは、ただ使うだけでも便利ですが、いくつかのコツを押さえると“作業効率が段違い”になります。ここでは、初心者でもすぐ実践できる使い方のポイントを紹介します。日常のタスクはもちろん、仕事でも活かせる応用力が身につくはずです。
ゴールと優先順位を最初に伝える
エージェントに依頼するときは、最初に「目的」と「優先したい条件」を伝えると、返ってくる結果の精度が大きく上がります。
- 2泊3日で関西旅行を計画して。予算は8万円以内、移動時間は短めを優先してほしい。
- スマホ料金を比較して。できれば安さ優先、データ量は10GB前後を希望。
こうした“優先度”があるだけで、エージェントは判断しやすくなり、あなたが欲しい形に近いアウトプットが届きやすくなります。
条件を後から追加・修正するとうまくいく
最初から完璧な指示を出そうとする必要はありません。使いながら「ここをもう少し安くしたい」「候補を3つに絞って」など、後から修正する方が自然で、エージェントも柔軟に対応できます。
初心者ほど「まずは大まかに依頼 → 途中で調整」という使い方のほうが成功しやすいです。
うまく動かない場合は“対象サイトの制限”を疑う
エージェントが途中で止まる・正しく操作できない原因は、指示よりも「サイト側の制限」が理由であることも多いです。
- ログインしないと中身が見られない
- JavaScriptが重く、正しく読み込めない
- サイト構造が複雑で自動操作しづらい
- 日本未対応のサービス
こうしたケースでは、対象サイトを別のページに変える/閲覧中心のタスクに切り替えるなど、タスク側で調整するとスムーズに進むようになります。
小さなタスクから慣れていく
最初から難しい作業を任せるよりも、以下のような「すぐ終わるタスク」から始めると、機能の癖や動き方が理解しやすくなります。
- 買い物メモの整理
- 動画や書籍の比較表づくり
- 固定費の洗い出し
感覚がつかめてくると、旅行計画や業務フロー構築など、より大きなタスクにも自然と活用できるようになります。
エージェントモードを安全に使うためのポイント

エージェントモードは便利な一方で、「本当に安全なの?」「勝手に決済されたりしない?」と不安に感じる人も少なくありません。ここでは、初心者が安心して使えるように、プライバシーと制御に関する重要なポイントをわかりやすく解説します。
エージェントにできること・できないことを理解する
エージェントモードはあなたの代わりにWebサイトを操作しますが、できることは「調査・整理・入力の補助」までであり、勝手に決済したり、重要なメールを送信したりすることはありません。あくまで“あなたの指示の範囲で動くアシスタント”であり、自律的に重大なアクションを行う仕組みにはなっていません。
この前提を理解しておくことで、安心してタスクを任せられるようになります。
重要な操作の前には必ずあなたの確認が入る
エージェントモードは、ユーザーの意図しない操作を避けるため、重要なアクションの前には必ず確認を求める設計になっています。たとえば、メールの送信・フォームの最終送信・購入手続きなどは、ユーザーが明確に「はい」「実行して」と承認しない限り進みません。
逆に言えば、「気がつかないうちに大事な操作が行われていた」という状況は起こらないよう安全性が担保されています。
ログイン情報や個人情報の扱いに注意する
エージェントモードでは、場合によってはあなた自身がWebサイトにログインする必要があります。その際は以下の点に注意してください。
- パスワードをChatGPTに直接伝えない
パスワードはあなた自身が入力し、エージェントには共有しないのが基本です。 - 重要情報を扱うサービスでは慎重に運用する
銀行・保険・証券など、特にセンシティブなサービスでは利用を控えるか、閲覧中心の使い方に留めるのが安心です。 - 個人情報を過剰に入力しない
エージェントに必要なのは「作業の条件」であり、個人情報そのものではありません。
このように、一般的なオンラインサービスと同じ注意点を押さえておけば、安心して活用できます。
「任せすぎない」ために役割分担を決めておく
便利だからといって、すべてを丸投げすると判断すべきポイントを見落とす可能性があります。安全に使うためには、「エージェントが担当する作業(調査・整理)」と、「あなた自身が最終判断する作業(購入・申し込み・承認)」を明確に分けておくことが大切です。
「自動化したい部分だけ任せる」という意識で使うことで、リスクを抑えつつ最大限の便利さを引き出せます。
AIエージェントは生成AIの次の段階として、とても注目されている機能です。既に多数のAIエージェントが世に出ていますが、これからさらに増えていき、私たちの生活に浸透していくでしょう。
AIエージェントはまだ黎明期なので、今のうちに活用するスキルを身に付けておくのがオススメです。
AIがどんどん賢くなる時代、「このまま今の仕事だけで大丈夫かな…」と不安を感じますよね
実際、事務・営業・販売の一部業務はAI化が急速に進んでいます。ですが、AIを扱う”ITサイドの仕事”はむしろ不足しています。
そしてIT未経験でも、AIに強い仕事へ”半年で”キャリアチェンジした人が増えていて、今の不安を”強いキャリア”に変えるチャンスです。
新しいキャリアに挑戦したい方は以下の記事も参考にしてください。
生成AIスキルを高めたい方はスクールもおすすめ!
生成AIを使いこなして、「スキルアップしたい」「転職したい」「副業したい」という方は生成AIのスクール受講がオススメです。
実践的な内容が学べたり、転職支援が受けられたりと、独学で学ぶよりも効率的です。興味がある方は以下の記事を参考にしてください。
まずは小さなタスクから「任せる」体験をしてみよう
エージェントモードは、検索や文章生成にとどまらず、あなたの代わりに“作業”をこなしてくれる頼れるアシスタントです。旅行の計画、比較表づくり、日常の整理など、ちょっとした依頼でもその便利さを実感できます。
まずは買い物リストの整理や固定費の洗い出しといった小さなタスクから試してみてください。「任せられること」が増えるほど、あなたの時間が自由になり、ChatGPTを使う体験が大きく進化していくでしょう。
最後までお読みいただき、ありがとうございました!!






